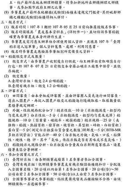
107年稻米品質競賽開跑嚕!!
2018-05-10
要來比拼的富里鄉農友們!!!
一起來看誰才是富里的稻王之王阿~~~~~
但要比賽的朋友們請詳讀公告事宜唷~~~
如有不清楚的煩請您撥打電話
推廣部 03-8821991
我們會為您說明~~
一起來看誰才是富里的稻王之王阿~~~~~
但要比賽的朋友們請詳讀公告事宜唷~~~
如有不清楚的煩請您撥打電話
推廣部 03-8821991
我們會為您說明~~
